Preskocit navigáciu
Domov
Mapa stránok
Ozbrojené sily
GŠ
SOV
Pozemné sily
Vzdušné sily
Sily pre špeciálne operácie
82.BSP
VeVZ
MO SR
Aktuality
História
Poslanie a hlavné úlohy
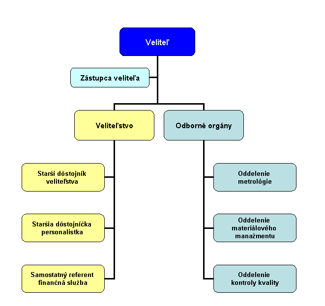
Organizačná štruktúra
Funkcionári
Oddelenia MSÚLog
Oddelenie kontroly kvality
Oddelenie metrológie
Oddelenie materiálového manažmentu
Archív
Tlačové správy
Udalosti
Fotogaléria
Kontakt
VYHLADÁVANI
E
Vyhladávani
e
Kalendár udalostí
Október 2025
Po
Ut
St
Št
Pi
So
Ne
1
2
3
4
5
6
7
8
9
10
11
12
13
14
15
16
17
18
19
20
21
22
23
24
25
26
27
28
29
30
31
Vyhlásenie o prístupnosti
Organizačná štruktúra
Skočiť na menu